| Xe New Mazda CX-5 ra mắt khách hàng Việt, giá rẻ nhất 749 triệu đồngThaco giới thiệu mẫu xe Mazda thế hệ 6.5 “Khẳng định đẳng cấp”Thị trường ô tô tháng 10: Top 5 ô tô bán chạy và 'ế khách' nhất |
Theo chuyên trang Carscoops ngày 25/1, Mazda đang trong quá trình phát triển mẫu xe CX-5 thế hệ tiếp theo. Ngay sau khi những bức ảnh ghi nhận chiếc SUV đang thử nghiệm trên đường công cộng ở thành phố Los Angeles (Mỹ) xuất hiện, thông tin chi tiết mới về hệ thống truyền động hybrid của xe đã được tiết lộ.
Giống như nhiều mẫu xe tương tự khác trên thị trường, CX-5 sắp ra mắt sẽ có hệ thống hybrid, kết hợp giữa động cơ điện và động cơ đốt trong.
![]() |
| Hình ảnh Mazda CX-5 đang thử nghiệm được bắt gặp tại Mỹ. Ảnh: Carscoops |
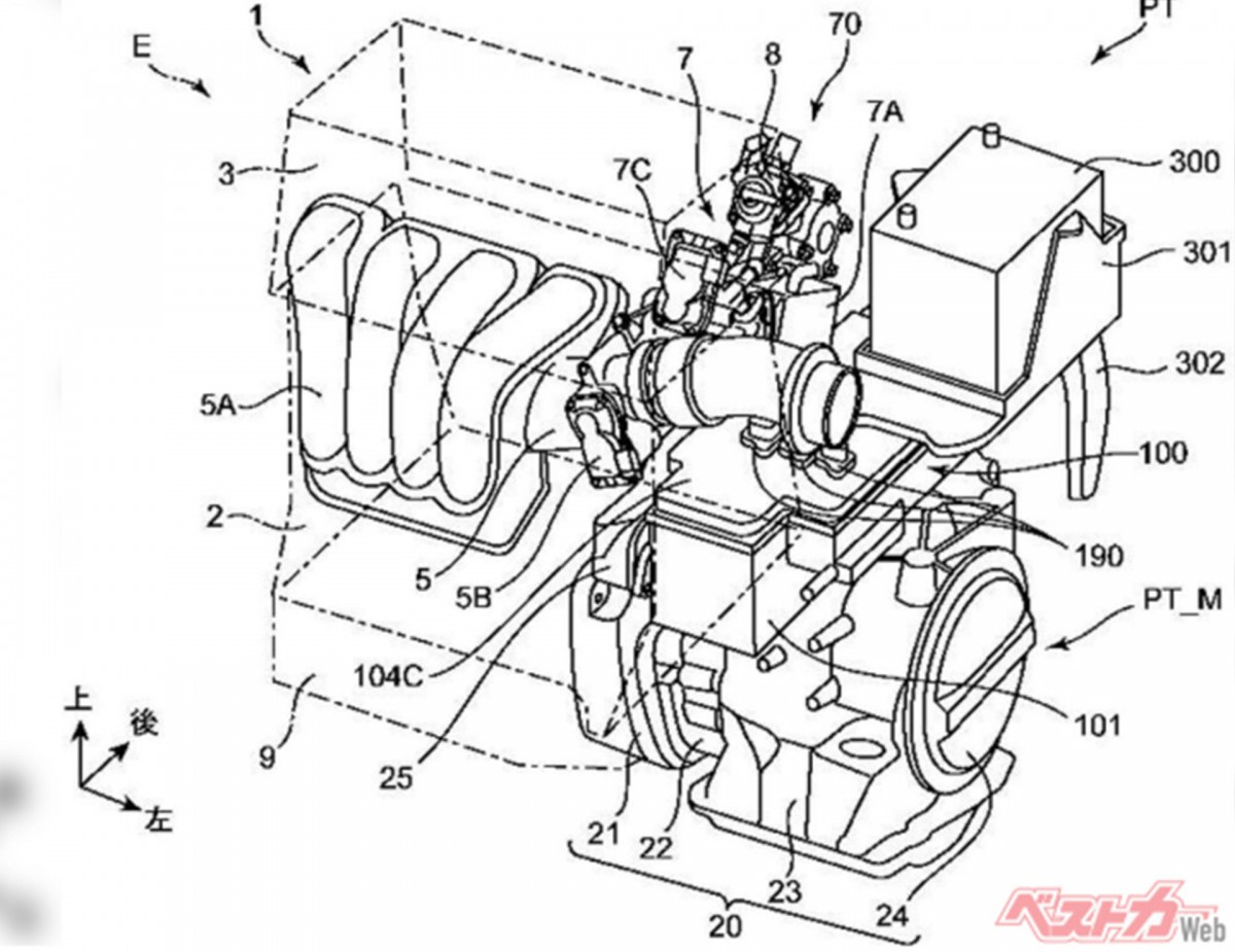
Hình ảnh bằng sáng chế tại Nhật Bản đã làm sáng tỏ thiết lập hybrid mới, có động cơ bốn xi-lanh nằm ngang dưới nắp ca-pô, nằm bên phải động cơ là động cơ điện, trong khi nằm trên nó là mô-đun điều khiển. Kẹp giữa động cơ đốt trong và động cơ điện là hộp số.
Thông tin từ chuyên trang Best Car phát hiện không cung cấp thông tin chi tiết về động cơ bốn xi-lanh, cụ thể như dung tích chính xác của động cơ. Tuy nhiên, nhiều nhận định cho rằng, đây là loại có dung tích 2.5 lít hoặc nhỏ hơn, định vị nó để cạnh tranh với động cơ 2.5 lít và thiết lập ba động cơ điện của Toyota RAV4 Hybrid phổ biến tại Mỹ. Chi tiết về công suất và hiệu suất vẫn chưa được tiết lộ.
![]() |
| Thông tin về động cơ Mazda CX-5 đã được rò rỉ từ các nguồn tin tại Nhật Bản thông qua bằng sáng chế. Ảnh: Carscoops |
Những bản cập nhật của Mazda CX-5 hiện vẫn chưa chốt ngày công bố. Mẫu xe hiện tại đã ra mắt được chín năm và theo nhiều người dùng tại Mỹ, đã bắt đầu có cảm giác lỗi thời so với một số đối thủ cạnh tranh. Thiết kế của xe hiện cũng hơi cũ, đặc biệt là khi so sánh với loạt xe SUV mới nhất của Mazda, bao gồm CX-50, CX-60, CX-70, CX-80 và CX-90.
Theo báo cáo từ cuối năm 2024, Mazda cũng sẽ ra mắt mẫu SUV với động cơ Skyactiv-Z mới nhất. Động cơ này được cho là sẽ thay thế các động cơ Skyactiv-G và Skyactiv-X mà Mazda hiện đang sử dụng và hướng đến mục tiêu cải thiện hiệu suất nhiệt và đốt cháy tốt hơn.
Về ngoại thất, như đã thấy trong những bức ảnh ghi nhận được, Mazda CX-5 2026 sẽ vẫn giữ nguyên tỷ lệ và hình bóng quen thuộc nhưng sẽ có mặt trước và sau được thiết kế lại hoàn toàn. Mặc dù chưa có hình ảnh nội thất, nhưng dự kiến xe sẽ được nâng cấp để phù hợp với tiêu chuẩn hiện đại của các mẫu xe Mazda khác.







